![]() |
LIDL Soundboard
1.9.0
A simple soundboard, yet better than EXP Soundboard forsenE
|
Inherits QMainWindow. More...
#include <soundboardMainUI.h>


Public Slots | |
| void | addSound (std::shared_ptr< SoundWrapper > modifiedSound, int whereToInsert=-1, bool generateShortcuts=true, bool refreshView=true) |
| This function add a soundwrapper to the main UI display, and adds/modify the entries in the private members so that the said wrapper can be played. More... | |
| void | editSoundDialog () |
| This function opens the Sound Entry Editor to open the selected sound. It is used by both the EDIT button and the DoubleClicked signal in the view. More... | |
| void | winHotKeyPressed (int handle) |
| Function to deal with Shortcut being pressed. More... | |
| void | GenerateGlobalShortcuts () |
| Function to register all the Shortcuts being used by the LIDL Soundboard. More... | |
| void | setStopShortcut (unsigned int) |
| Function to register the Stop ALL Shortcut. It is used by the associated CustomShortcutEdit and the Open soundboard function. More... | |
| QJsonObject * | GenerateSaveFile () |
| Function to generate the .lidljson save file. More... | |
| void | Save () |
| Function save the active lidljson file. If no file is already set, it will open the Save As prompt. More... | |
| void | SaveAs () |
| This function Opens a Save As prompt, and save the active soundboard as a .lidljson file. More... | |
| void | OpenSlot () |
| This function Opens a Open prompt, and opens .lidljson file. More... | |
| void | ClearAllSounds () |
| This function clears the soundboard, as if it was just opened without any file. More... | |
| void | OpenEXPSounboard () |
| This function allows the opening of .json files written by EXP Soundboard. More... | |
| void | HelpGuide () |
| This function will open the application tour guide. More... | |
| void | HelpAbout () |
| This function will open the about window. More... | |
| void | ToolClearShortcut () |
| This function will clear all the shortcuts in the soundboard. More... | |
| void | DealDragAndDrop (int) |
| This function deals with drag and drop in the view, or at least, attempts to. More... | |
| void | SwapWrappers (int firstRow, int secondRow) |
| This function swaps two soundwrappers in the view. More... | |
| void | SetStatusTextEditText (QString) |
| This function set the text of the permanent widget in the status bar. More... | |
| void | PostConstruction () |
| PostConstruction is called after the mainUI is done constructing forsenE. More... | |
| void | SetUpRecentMenu () |
| This function sets up the recent menu. More... | |
| void | CheckForUpdates () |
| This function check for updates. More... | |
| void | resizeEvent (QResizeEvent *event) |
| This function is called whenever the window is resized, and just resizerowstocontent(). And call refreshView() More... | |
| void | dragEnterEvent (QDragEnterEvent *e) |
| This function checks for the MIME type of files being dragged onto the sounboard. More... | |
| void | dropEvent (QDropEvent *e) |
| This function checks for the MIME type of files being dragged onto the sounboard. More... | |
| void | ProfileSwitched (QVector< std::shared_ptr< SoundWrapper > > wrappers) |
| ProfileSwitched. More... | |
| void | ClearAll () |
| ClearAll Clear everything including profiles. More... | |
Signals | |
| void | lidlJsonDetected (QFileInfo) |
| Signal to be emitted whenever a file is saved or opened. So that it appears in the recent menu. More... | |
| void | SaveSoundboardState () |
| Signal to be emitted whenever a file is saved or opened. So that its save can be saved and compared to the "ending" state, so modifications can be detected. More... | |
| void | OnConstructionDone () |
Public Member Functions | |
| SoundboardMainUI (QWidget *parent=nullptr) | |
| SoundboardMainUI Default constructor. More... | |
Private Member Functions | |
| void | fetchDeviceList (QComboBox *comboBox, QAudio::Mode mode=QAudio::AudioOutput) |
| This function fetches the devices list, and sets up the given combo box. More... | |
| void | setUpMenu () |
| This function adds all the entries of the QMenuBar. More... | |
| void | closeEvent (QCloseEvent *event) |
| This function adds all the entries of the QMenuBar.(Reimplementation of the QMainWindow close event). More... | |
| void | Open (QString fileName) |
| This function Open a saved soundboard and add all the entries in the CustomTableView. More... | |
| void | HelpShowFirstUserDialog () |
| This function construct and display the first-time user dialog. More... | |
| void | refreshView () |
| This function deals with editing the data that will be displayed according to user settings. (Read: kind of delegate). More... | |
Private Attributes | |
| QVector< std::shared_ptr< SoundWrapper > > | _sounds |
| QVector< QKeySequence > | _keySequence |
| QVector< unsigned int > | _keyVirtualKey |
| QVector< int > | _winShorcutHandle |
| QGridLayout * | _gLayout |
| CustomTableModel * | _model |
| QVector< QList< QStandardItem * > > | _data |
| QVector< QList< QStandardItem * > > | _displayedData |
| QVector< QAction * > | _actions |
| CustomTableView * | resultView |
| GameSelector * | _gameSelector |
| QPushButton * | _btnAdd |
| QPushButton * | _btnDelete |
| QPushButton * | _btnEdit |
| QPushButton * | _btnStop |
| QLabel * | _label1 |
| QComboBox * | _deviceListOutput |
| QLabel * | _label2 |
| QComboBox * | _deviceListVAC |
| QLabel * | _label3 |
| QPushButton * | _btnMicInjection |
| QLabel * | _label4 |
| CustomShortcutEdit * | _shortcutEditPTT |
| QPushButton * | _btnClearPTT |
| QLabel * | _label5 |
| CustomShortcutEdit * | _shortcutEditStop |
| QPushButton * | _btnClearStop |
| QPushButton * | _btnRadialSettings |
| WrapperProperties * | _propertiesWindow |
| int | lastSelectedRow |
| QTextEdit * | _statusEdit |
| QMenu * | _openRecentMenu |
| bool | _updateScheduled |
| QWidget * | _guideWidget |
| Ui::Guide * | _guideUI |
| QSplashScreen * | _splash |
Inherits QMainWindow.
Deals with displaying sounds (main UUI) and intercepting shortcuts.
|
explicit |
SoundboardMainUI Default constructor.
| parent |
References _btnAdd, _btnClearPTT, _btnClearStop, _btnDelete, _btnEdit, _btnMicInjection, _btnRadialSettings, _btnStop, _data, _deviceListOutput, _deviceListVAC, _gameSelector, _gLayout, _keySequence, _keyVirtualKey, _label1, _label2, _label3, _label4, _label5, _model, _propertiesWindow, _shortcutEditPTT, _shortcutEditStop, _sounds, _statusEdit, _updateScheduled, _winShorcutHandle, addSound(), LIDL::Controller::ProfileController::AddSoundsToMainUI(), LIDL::Controller::SaveController::Clear(), ClearAll(), WrapperProperties::closed(), DealDragAndDrop(), CustomTableView::disableButtons(), editSoundDialog(), CustomTableView::enableButtons(), fetchDeviceList(), GenerateGlobalShortcuts(), LIDL::Controller::ProfileController::GetActiveProfile(), LIDL::Controller::SaveController::GetInstance(), LIDL::Controller::HookController::GetInstance(), LIDL::Controller::SettingsController::GetInstance(), LIDL::Controller::ProfileController::GetInstance(), lastSelectedRow, main(), OnConstructionDone(), PostConstruction(), ProfileSwitched(), LIDL::Controller::SettingsController::RecentFilesChanged(), GameSelector::RefreshWrappers(), Profile::RemoveSoundFromSharedPtr(), resultView, SaveSoundboardState(), LIDL::Controller::SaveController::SaveState(), CustomShortcutEdit::scanCodeChanged(), LIDL::Controller::SaveController::SetDevices(), LIDL::Controller::HookController::SetHooks(), LIDL::Controller::SaveController::SetMainOutputDevice(), Profile::SetPttKeySequence(), Profile::SetPttScanCode(), Profile::SetPttVirtualKey(), SetStatusTextEditText(), LIDL::Controller::SaveController::SetStopShortcut(), setStopShortcut(), LIDL::Controller::SettingsController::SettingsChanged(), setUpMenu(), SetUpRecentMenu(), LIDL::Controller::SaveController::SetVacOutputDevice(), CustomShortcutEdit::setVirtualKey(), WrapperProperties::signalAddDone(), LIDL::Controller::SettingsController::unHoldPTT(), and CustomShortcutEdit::virtualKeyChanged().

|
slot |
This function add a soundwrapper to the main UI display, and adds/modify the entries in the private members so that the said wrapper can be played.
| modifiedSound | The added sounded/modified sound. |
| whereToInsert | The spot where to insert the sound (only used when it's a sound being edited. Else if it's -1 we insert it at the bottom. |
| generationMode | Should the shortcut be registered or not. Useful when adding a bunch of soundswrapper (opening a soundboard). |
References _data, _keySequence, _keyVirtualKey, _sounds, _winShorcutHandle, Profile::AddSound(), SoundWrapper::ErrorPlaying(), GenerateGlobalShortcuts(), LIDL::Controller::ProfileController::GetActiveProfile(), LIDL::Controller::SettingsController::GetInstance(), LIDL::Controller::ProfileController::GetInstance(), Profile::GetName(), LIDL::Controller::SettingsController::holdPTT(), SoundWrapper::holdPTTProxy(), SoundWrapper::NowPlaying(), refreshView(), resultView, SetStatusTextEditText(), Profile::SwapSound(), and SoundWrapper::UnexistantFile().
Referenced by dropEvent(), editSoundDialog(), OpenEXPSounboard(), ProfileSwitched(), SoundboardMainUI(), SwapWrappers(), and ToolClearShortcut().


|
slot |
This function check for updates.
Check for updates by launching the maintenance tool in the background. If no data => no updates. If data => Ask for user if he wants to update now or later. The updates is stored on a github repository.
References _actions, _updateScheduled, and SetStatusTextEditText().
Referenced by setUpMenu().


|
slot |
ClearAll Clear everything including profiles.
References LIDL::Controller::ProfileController::AddProfile(), ClearAllSounds(), LIDL::Controller::ProfileController::GetInstance(), and LIDL::Controller::ProfileController::RemoveAllProfiles().
Referenced by PostConstruction(), setUpMenu(), and SoundboardMainUI().


|
slot |
This function clears the soundboard, as if it was just opened without any file.
Call a function from the controller settings to prompt for save, clears the soundwrapper array, unregisters the shortcuts and clear their array, clears the model, clears the data, clears the devices lists, and finally refreshes the view.
References _data, _deviceListOutput, _deviceListVAC, _displayedData, _keySequence, _keyVirtualKey, _model, _shortcutEditPTT, _shortcutEditStop, _sounds, _winShorcutHandle, and refreshView().
Referenced by ClearAll(), OpenEXPSounboard(), and ProfileSwitched().


|
private |
This function adds all the entries of the QMenuBar.(Reimplementation of the QMainWindow close event).
| event | Pointer to the event (automatically called). |
References _updateScheduled, _winShorcutHandle, LIDL::Controller::SaveController::GetInstance(), LIDL::Controller::HookController::GetInstance(), LIDL::Controller::SettingsController::GetInstance(), LIDL::Controller::ProfileController::GetInstance(), LIDL::Controller::ProfileController::RemoveAllProfiles(), LIDL::Controller::SettingsController::SaveSettings(), and LIDL::Controller::HookController::UnSetHooks().

|
slot |
This function deals with drag and drop in the view, or at least, attempts to.
This function will call SwapWrappers with the correct argument is it detects correct argument. I'm not sure it works correctly forsenD
References resultView, and SwapWrappers().
Referenced by SoundboardMainUI().


|
slot |
This function checks for the MIME type of files being dragged onto the sounboard.
If the mime types of the files being dropped are all contained in the settings controller mime types, we accept the event. If one of them isn't, we refuse. If it is a .lidljson file, we accept aswell. Refusing an event will show the 🚫 icon instead of the + one.
References LIDL::Controller::SettingsController::GetInstance().

|
slot |
This function checks for the MIME type of files being dragged onto the sounboard.
This function deals with accepted events from the dragEnterEvent. If it is sound file(s) it will add them to the soundboard based on the settings found inside the controller. If it is a lidljson file, it will open it.
References _deviceListOutput, _deviceListVAC, addSound(), LIDL::SFX::flags, LIDL::Controller::SettingsController::GetDragAndDropSeveralWrappers(), LIDL::Controller::SaveController::GetInstance(), LIDL::Controller::SettingsController::GetInstance(), LIDL::Controller::SettingsController::GetSupportedMimeTypes(), LIDL::NONE, LIDL::Controller::SaveController::OpenSaveFile(), and LIDL::Sequential.

|
slot |
This function opens the Sound Entry Editor to open the selected sound. It is used by both the EDIT button and the DoubleClicked signal in the view.
References _deviceListOutput, _deviceListVAC, _propertiesWindow, _sounds, addSound(), WrapperProperties::closed(), lastSelectedRow, and WrapperProperties::signalEditDone().
Referenced by SoundboardMainUI().


|
private |
This function fetches the devices list, and sets up the given combo box.
| comboBox | Pointer to the combo box that will display devices. |
| mode | Deprecated. Defaults to QAudio::AudioOutput. |
References BASS_DEVICE_ENABLED, BASS_GetDeviceInfo(), BASS_RecordGetDeviceInfo(), BASS_DEVICEINFO::flags, and BASS_DEVICEINFO::name.
Referenced by setUpMenu(), and SoundboardMainUI().


|
slot |
Function to register all the Shortcuts being used by the LIDL Soundboard.
It will unregister all existing Shortcuts, and register them again.
References _keySequence, _keyVirtualKey, _winShorcutHandle, MOD_ALT, and MOD_CONTROL.
Referenced by addSound(), setUpMenu(), SoundboardMainUI(), and ToolClearShortcut().

|
slot |
Function to generate the .lidljson save file.
It is used to save the active soundboard. It is also used to detect any modification by comparing the QJsonObject store inside the settings controller with a freshly generated one.
References _deviceListOutput, _deviceListVAC, _shortcutEditPTT, _shortcutEditStop, _sounds, LIDL::Controller::SettingsController::GetInstance(), CustomShortcutEdit::getScanCode(), CustomShortcutEdit::getText(), and CustomShortcutEdit::getVirtualKey().

|
slot |
This function will open the about window.
Shows some text about the soundboard, version number, compilation time and compiler, and link to git.
Referenced by setUpMenu().

|
slot |
This function will open the application tour guide.
Adds a widget to the right of the view, guiding user through every element.
References _btnAdd, _btnClearPTT, _btnClearStop, _btnDelete, _btnEdit, _btnMicInjection, _btnStop, _deviceListOutput, _deviceListVAC, _gLayout, _guideUI, _guideWidget, _shortcutEditPTT, _shortcutEditStop, and resultView.
Referenced by setUpMenu().

|
private |
This function construct and display the first-time user dialog.
Referenced by PostConstruction(), and setUpMenu().

|
signal |
Signal to be emitted whenever a file is saved or opened. So that it appears in the recent menu.
|
signal |
|
private |
This function Open a saved soundboard and add all the entries in the CustomTableView.
| fileName | String containing the file path. |
|
slot |
This function allows the opening of .json files written by EXP Soundboard.
References _deviceListOutput, _deviceListVAC, addSound(), ClearAllSounds(), LIDL::Controller::SaveController::GetInstance(), LIDL::Controller::SettingsController::GetInstance(), LIDL::Controller::ProfileController::GetInstance(), LIDL::Controller::ProfileController::ManualGameConfigurationChanged(), Save(), and LIDL::Sequential.
Referenced by setUpMenu().


|
slot |
This function Opens a Open prompt, and opens .lidljson file.
It parses the Json contained the file, and add all the settings and wrappers found inside it.
References LIDL::Controller::SaveController::GetInstance(), and LIDL::Controller::SaveController::OpenSaveFile().
Referenced by setUpMenu().


|
slot |
PostConstruction is called after the mainUI is done constructing forsenE.
References ClearAll(), LIDL::Controller::SaveController::GetInstance(), LIDL::Controller::SettingsController::GetInstance(), HelpShowFirstUserDialog(), LIDL::Controller::SaveController::OpenSaveFile(), and LIDL::Controller::SaveController::SaveState().
Referenced by SoundboardMainUI().


|
slot |
ProfileSwitched.
| wrappers | Slot that will be called whenever the profile is switched. It will delete the shared_ptr of mainUI and replace it with the one from the profile. Ref count should be ok :) It will also register the new PTT key to auto-hold and the new sounds shortcuts |
References _deviceListOutput, _deviceListVAC, _shortcutEditPTT, _shortcutEditStop, addSound(), ClearAllSounds(), LIDL::Controller::ProfileController::GetInstance(), CustomShortcutEdit::getScanCode(), CustomShortcutEdit::getVirtualKey(), CustomShortcutEdit::setScanCode(), setStopShortcut(), and CustomShortcutEdit::setVirtualKey().
Referenced by SoundboardMainUI().


|
private |
This function deals with editing the data that will be displayed according to user settings. (Read: kind of delegate).
<UI for the guide/app tour.
References _data, _displayedData, _model, LIDL::Controller::SettingsController::checkShowFlags(), LIDL::Controller::SettingsController::GetInstance(), resultView, LIDL::SHOW_SFX, and LIDL::WRAP_SONG_LIST.
Referenced by addSound(), ClearAllSounds(), resizeEvent(), setUpMenu(), and ToolClearShortcut().


|
slot |
This function is called whenever the window is resized, and just resizerowstocontent(). And call refreshView()
References refreshView(), and resultView.

|
slot |
Function save the active lidljson file. If no file is already set, it will open the Save As prompt.
References LIDL::Controller::SaveController::GetInstance(), and LIDL::Controller::SaveController::Save().
Referenced by OpenEXPSounboard(), and setUpMenu().


|
slot |
This function Opens a Save As prompt, and save the active soundboard as a .lidljson file.
References LIDL::Controller::SaveController::GetInstance(), and LIDL::Controller::SaveController::SaveAs().
Referenced by setUpMenu().


|
signal |
Signal to be emitted whenever a file is saved or opened. So that its save can be saved and compared to the "ending" state, so modifications can be detected.
Referenced by setUpMenu(), and SoundboardMainUI().

|
slot |
This function set the text of the permanent widget in the status bar.
Will probably be removed at some point.
References _statusEdit, LIDL::Controller::SaveController::GetInstance(), and LIDL::Controller::SaveController::GetSaveName().
Referenced by addSound(), CheckForUpdates(), setUpMenu(), SoundboardMainUI(), and ToolClearShortcut().


|
slot |
Function to register the Stop ALL Shortcut. It is used by the associated CustomShortcutEdit and the Open soundboard function.
References _shortcutEditStop, LIDL::Controller::SaveController::GetInstance(), CustomShortcutEdit::getText(), LIDL::Controller::SaveController::SetStopKeyName(), and LIDL::Controller::SaveController::SetStopVirtualKey().
Referenced by ProfileSwitched(), and SoundboardMainUI().


|
private |
This function adds all the entries of the QMenuBar.
References _actions, _deviceListOutput, _deviceListVAC, _openRecentMenu, LIDL::Controller::SettingsController::addShowFlag(), CheckForUpdates(), ClearAll(), fetchDeviceList(), GenerateGlobalShortcuts(), LIDL::Controller::SaveController::GetInstance(), LIDL::Controller::SettingsController::GetInstance(), HelpAbout(), HelpGuide(), HelpShowFirstUserDialog(), OpenEXPSounboard(), OpenSlot(), refreshView(), LIDL::Controller::SettingsController::removeShowFlag(), Save(), SaveAs(), SaveSoundboardState(), SetStatusTextEditText(), LIDL::SHOW_SFX, ToolClearShortcut(), and LIDL::WRAP_SONG_LIST.
Referenced by SoundboardMainUI().


|
slot |
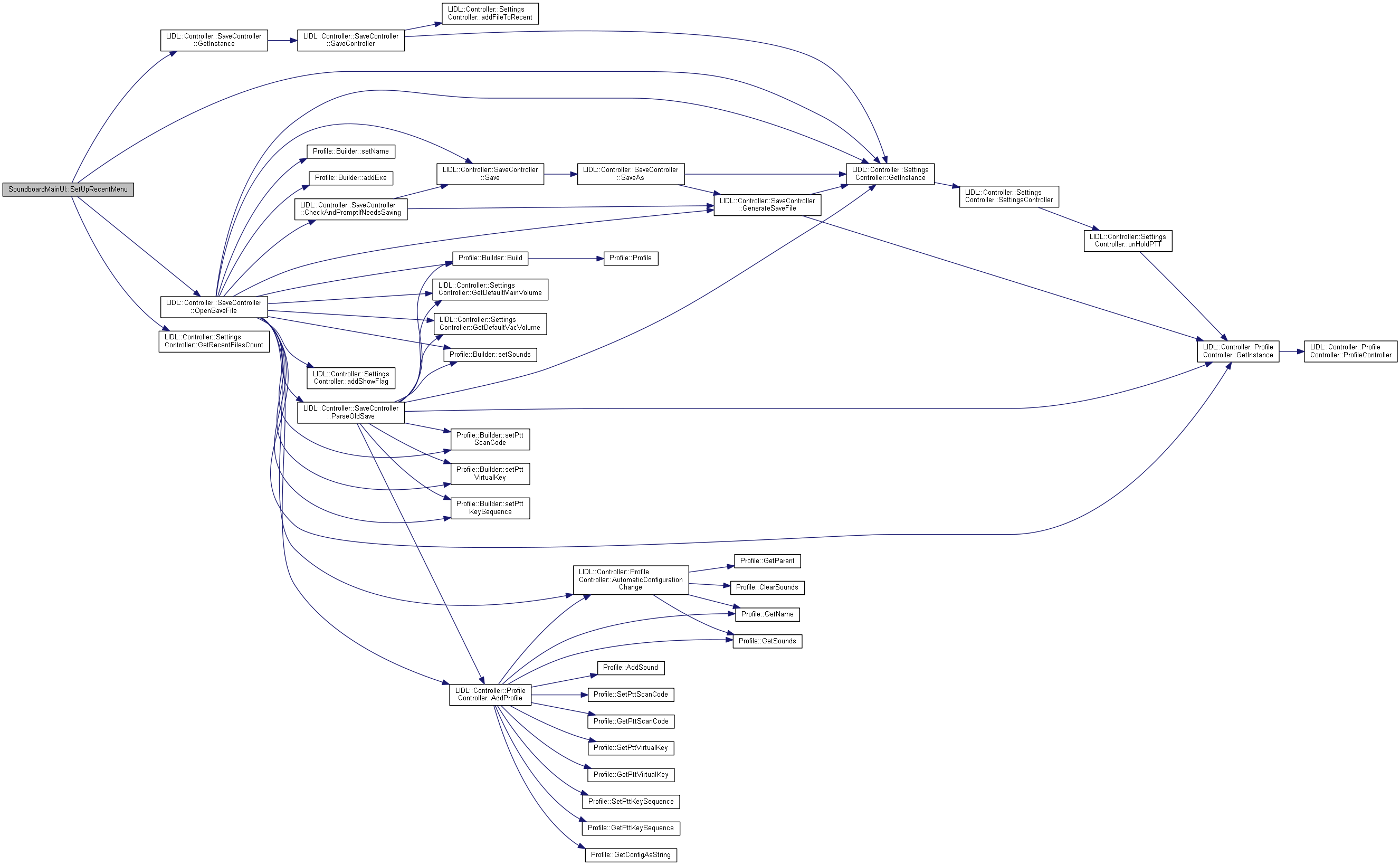
This function sets up the recent menu.
Just add the necessaries entry in the recent menu.
References _openRecentMenu, LIDL::Controller::SaveController::GetInstance(), LIDL::Controller::SettingsController::GetInstance(), LIDL::Controller::SettingsController::GetRecentFilesCount(), and LIDL::Controller::SaveController::OpenSaveFile().
Referenced by SoundboardMainUI().


|
slot |
This function swaps two soundwrappers in the view.
Will copy the both the wrappers and insert them at the index of the other one. It updates the _data and the _sounds arrays since we use the addSound method. The _displayedData array will also be updated, because AddSound calls refreshView().
References _sounds, addSound(), SoundWrapper::getKeySequence(), SoundWrapper::getMainDevice(), SoundWrapper::getPlayMode(), SoundWrapper::getShortcutVirtualKey(), SoundWrapper::getSoundList(), and SoundWrapper::getVacDevice().
Referenced by DealDragAndDrop().


|
slot |
This function will clear all the shortcuts in the soundboard.
Will unregister all shortcuts. Clears the _data array. Replaced the wrappers in _sounds array by freshly created one without shortcuts. It will alos update the view in the process.
References _data, _keySequence, _model, _sounds, _winShorcutHandle, addSound(), GenerateGlobalShortcuts(), refreshView(), and SetStatusTextEditText().
Referenced by setUpMenu().


|
slot |
Function to deal with Shortcut being pressed.
This function will check if the shortcut being processed is the stop key If it is, it tells the controller to un-hold the ptt and stops all running sounds. If it is not, it plays the sound associated with the shortcut.
This function is called by the event loop declared in main.cpp. The shortcut arrays and the soundswrapper array uses the same index.
| handle | The index of the shortcut being played. |
References _sounds, LIDL::Controller::SettingsController::GetInstance(), LIDL::Controller::SettingsController::isEditing(), and LIDL::Controller::SettingsController::unHoldPTT().
Referenced by main().


|
private |
List of the actions in the MenuBar.
Referenced by CheckForUpdates(), and setUpMenu().
|
private |
Add SoundWrapper button.
Referenced by HelpGuide(), and SoundboardMainUI().
|
private |
Button to unregister and clear the auto-PTT hotkey.
Referenced by HelpGuide(), and SoundboardMainUI().
|
private |
Button to unregister and clear the Stop All hotkey.
Referenced by HelpGuide(), and SoundboardMainUI().
|
private |
Delete SoundWrapper button.
Referenced by HelpGuide(), and SoundboardMainUI().
|
private |
Edit SoundWrapper button/*/ QPushButton * _btnPlay; /*!< Play the SoundWrapper according to its playback mode button.
Referenced by HelpGuide(), and SoundboardMainUI().
|
private |
Button that opens the windows sound settings.
Referenced by HelpGuide(), and SoundboardMainUI().
|
private |
Referenced by SoundboardMainUI().
|
private |
Delete SoundWrapper button.
Referenced by HelpGuide(), and SoundboardMainUI().
|
private |
ALL the data recieved by using GetSoundAsItem method.
Referenced by addSound(), ClearAllSounds(), refreshView(), SoundboardMainUI(), and ToolClearShortcut().
|
private |
Contains the actual output device list.
Referenced by ClearAllSounds(), dropEvent(), editSoundDialog(), GenerateSaveFile(), HelpGuide(), OpenEXPSounboard(), ProfileSwitched(), setUpMenu(), and SoundboardMainUI().
|
private |
Contains the actual VAC output device list.
Referenced by ClearAllSounds(), dropEvent(), editSoundDialog(), GenerateSaveFile(), HelpGuide(), OpenEXPSounboard(), ProfileSwitched(), setUpMenu(), and SoundboardMainUI().
|
private |
Processed data according to the user settings.
Referenced by ClearAllSounds(), and refreshView().
|
private |
Referenced by SoundboardMainUI().
|
private |
A grid layout: everything is inside it.
Referenced by HelpGuide(), and SoundboardMainUI().
|
private |
<Widget for the guide/app tour.
Referenced by HelpGuide().
|
private |
Referenced by HelpGuide().
|
private |
keySequence array: contains the shortcuts to the sounds (mostly for displaying).
Referenced by addSound(), ClearAllSounds(), GenerateGlobalShortcuts(), SoundboardMainUI(), and ToolClearShortcut().
|
private |
keyVirtualKey array: contains virtual code of the shortcuts to play (to register them).
Referenced by addSound(), ClearAllSounds(), GenerateGlobalShortcuts(), and SoundboardMainUI().
|
private |
Label for the main output device list.
Referenced by SoundboardMainUI().
|
private |
Label for the VAC output device list.
Referenced by SoundboardMainUI().
|
private |
Label for microphone injection.
Referenced by SoundboardMainUI().
|
private |
Label for the Auto-Hold PTT feature.
Referenced by SoundboardMainUI().
|
private |
Label for the stop all feature.
Referenced by SoundboardMainUI().
|
private |
Custom model that contains the data being displayed.
Referenced by ClearAllSounds(), refreshView(), SoundboardMainUI(), and ToolClearShortcut().
|
private |
QMenu containing the recently opened lidljson
Referenced by setUpMenu(), and SetUpRecentMenu().
|
private |
Window that handle wrapper edition.
Referenced by editSoundDialog(), and SoundboardMainUI().
|
private |
CustomShortcutEdit field to set the microphone injection hotkey.
Referenced by ClearAllSounds(), GenerateSaveFile(), HelpGuide(), ProfileSwitched(), and SoundboardMainUI().
|
private |
CustomShortcutEdit field to set the stop all hotkey.
Referenced by ClearAllSounds(), GenerateSaveFile(), HelpGuide(), ProfileSwitched(), setStopShortcut(), and SoundboardMainUI().
|
private |
SoundWrapper array: contains the sounds
Referenced by addSound(), ClearAllSounds(), editSoundDialog(), GenerateSaveFile(), SoundboardMainUI(), SwapWrappers(), ToolClearShortcut(), and winHotKeyPressed().
|
private |
|
private |
Main widget of the QStatusBar so we have more control over it.
Referenced by SetStatusTextEditText(), and SoundboardMainUI().
|
private |
Boolean to know if the user wanna update the soundboard after quitting.
Referenced by CheckForUpdates(), closeEvent(), and SoundboardMainUI().
|
private |
Handles to the registered shortcuts.
Referenced by addSound(), ClearAllSounds(), closeEvent(), GenerateGlobalShortcuts(), SoundboardMainUI(), and ToolClearShortcut().
|
private |
Keeps tracks of last selected rows. (Could probably use a method of QTableView.
Referenced by editSoundDialog(), and SoundboardMainUI().
|
private |
Custom table view (inherists from QTableView) to display the data in the model.
Referenced by addSound(), DealDragAndDrop(), HelpGuide(), refreshView(), resizeEvent(), and SoundboardMainUI().