![]()  | 
  
    LIDL Soundboard
    1.9.0
    
   A simple soundboard, yet better than EXP Soundboard forsenE 
   | 
 
#include <SettingsController.h>


Public Slots | |
| void | SetDefaultMainVolume (int) | 
| SetDefaultMainVolume Sets the default main volume inside the controller, to be used when creating wrappers, and saved in the lidlsettings.  More... | |
| void | SetDefaultVacVolume (int) | 
| SetDefaultVacVolume Sets the default VAC volume inside the controller, to be used when creating wrappers, and saved in the lidlsettings.  More... | |
| void | SetRecentFileCount (int) | 
| void | ShowSettingsWindow () | 
| void | buttonBrowseLidl () | 
| buttonBrowseLidl Slot connected to a file browser button TODO: refactor as a lambda  More... | |
| void | buttonBrowseSound () | 
| buttonBrowseSound Slot connected to a file browser button TODO: refactor as a lambda  More... | |
| void | addFileToRecent (QFileInfo fileInfo) | 
| addFileToRecent  More... | |
Signals | |
| void | RecentFilesChanged () | 
| RecentFilesChanged Signal is caught by the main UI to changes the Open Recent Menu.  More... | |
| void | SettingsChanged () | 
| void | ProfileConfigurationChanged () | 
Public Member Functions | |
| int | GetDefaultMainVolume () const | 
| GetDefaultMainVolume.  More... | |
| int | GetDefaultVacVolume () const | 
| GetDefaultVacVolume.  More... | |
| QString | GetDefaultSoundboardFolder () const | 
| GetDefaultSoundboardFolder.  More... | |
| QString | GetDefaultSoundFolder () const | 
| GetDefaultSoundFolder.  More... | |
| bool | OpenSettings () | 
| OpenSettings.  More... | |
| void | SaveSettings () | 
| SaveSettings.  More... | |
| QString | GetLastOpenedSoundboard () | 
| GetLastOpenedSoundboard.  More... | |
| std::deque< QFileInfo > | GetRecentFiles () | 
| GetRecentFiles.  More... | |
| int | GetRecentFilesCount () const | 
| GetRecentFilesCount.  More... | |
| bool | IsThisFirstTimeUser () | 
| IsThisFirstTimeUser.  More... | |
| void | unHoldPTT () | 
| unHoldPTT  More... | |
| void | holdPTT (int duration) | 
| holdPTT  More... | |
| void | addShowFlag (LIDL::SHOW_SETTINGS addedFlag) | 
| addShowFlag Will add a flag to the list of things to be displayed (stored as flags)  More... | |
| void | removeShowFlag (LIDL::SHOW_SETTINGS removedFlag) | 
| removeShowFlag Will remove a flag to the list of things to be displayed (stored as flags)  More... | |
| bool | checkShowFlags (LIDL::SHOW_SETTINGS checkedFlag) const | 
| checkShowFlags  More... | |
| LIDL::SHOW_SETTINGS | getShowFlags () const | 
| getShowFlags Get the flags  More... | |
| QStringList | GetSupportedMimeTypes () const | 
| GetSupportedMimeTypes.  More... | |
| bool | GetDragAndDropSeveralWrappers () const | 
| GetDragAndDropSeveralWrappers.  More... | |
| bool | getEventProcessing () const | 
| bool | isEditing () const | 
| isEditing Is editing basically serves to know whether we should process shortcuts being pressed and play the sound, or not because the user is editing a sound (or in another menu for instance) The boolean will be set in the constructor of the soundwrapper (wrapperproperties) edition window, and unset in the destructor  More... | |
| void | setEditing (bool) | 
| setEditing Allows shortcut to be dismissed if they are pressed while a user is editing a wrapper (see isEditing())  More... | |
Static Public Member Functions | |
| static SettingsController * | GetInstance () | 
Private Member Functions | |
| SettingsController () | |
Private Attributes | |
| QString | fileName | 
| bool | _isEditing | 
| QString | defaultSoundboardFolder | 
| QString | defaultSoundsFolder | 
| int | recentFileCount | 
| int | defaultMainVolume | 
| int | defaultVacVolume | 
| std::deque< QFileInfo > | recentFiles | 
| Ui::Settings * | ui | 
| QMenu * | _recentMenu | 
| QJsonObject | oldObject | 
| bool | fileAlreadyExisted | 
| QTimer | _activePttTimer | 
| int | _activePttScanCode | 
| int | _activePttVitualKey | 
| bool | _eventProcessing | 
| LIDL::SHOW_SETTINGS | _showFlags | 
| bool | dragAndDropSeveralWrappers | 
Static Private Attributes | |
| static SettingsController * | self = nullptr | 
      
  | 
  private | 
References _activePttScanCode, _activePttTimer, _activePttVitualKey, _eventProcessing, _isEditing, _showFlags, defaultMainVolume, defaultSoundboardFolder, defaultSoundsFolder, defaultVacVolume, dragAndDropSeveralWrappers, fileName, LIDL::NO_SETTINGS, recentFileCount, and unHoldPTT().
Referenced by GetInstance().


      
  | 
  slot | 
addFileToRecent
| fileInfo | 
References recentFiles, and RecentFilesChanged().
Referenced by LIDL::Controller::SaveController::SaveController().

| void LIDL::Controller::SettingsController::addShowFlag | ( | LIDL::SHOW_SETTINGS | addedFlag | ) | 
addShowFlag Will add a flag to the list of things to be displayed (stored as flags)
| addedFlag | 
References _showFlags.
Referenced by LIDL::Controller::SaveController::OpenSaveFile(), and SoundboardMainUI::setUpMenu().

      
  | 
  slot | 
buttonBrowseLidl Slot connected to a file browser button TODO: refactor as a lambda
References ui.
Referenced by ShowSettingsWindow().

      
  | 
  slot | 
buttonBrowseSound Slot connected to a file browser button TODO: refactor as a lambda
References ui.
Referenced by ShowSettingsWindow().

| bool LIDL::Controller::SettingsController::checkShowFlags | ( | LIDL::SHOW_SETTINGS | checkedFlag | ) | const | 
checkShowFlags
| checkedFlag$ | Will check if a flag is activated (using &) | 
References _showFlags.
Referenced by SoundboardMainUI::refreshView().

| int LIDL::Controller::SettingsController::GetDefaultMainVolume | ( | ) | const | 
GetDefaultMainVolume.
References defaultMainVolume.
Referenced by LIDL::Controller::SaveController::OpenSaveFile(), and LIDL::Controller::SaveController::ParseOldSave().

| QString LIDL::Controller::SettingsController::GetDefaultSoundboardFolder | ( | ) | const | 
GetDefaultSoundboardFolder.
References defaultSoundboardFolder.
| QString LIDL::Controller::SettingsController::GetDefaultSoundFolder | ( | ) | const | 
GetDefaultSoundFolder.
References defaultSoundsFolder.
| int LIDL::Controller::SettingsController::GetDefaultVacVolume | ( | ) | const | 
GetDefaultVacVolume.
References defaultVacVolume.
Referenced by LIDL::Controller::SaveController::OpenSaveFile(), and LIDL::Controller::SaveController::ParseOldSave().

| bool LIDL::Controller::SettingsController::GetDragAndDropSeveralWrappers | ( | ) | const | 
GetDragAndDropSeveralWrappers.
References dragAndDropSeveralWrappers.
Referenced by SoundboardMainUI::dropEvent().

| bool LIDL::Controller::SettingsController::getEventProcessing | ( | ) | const | 
References _eventProcessing.
      
  | 
  static | 
References SettingsController().
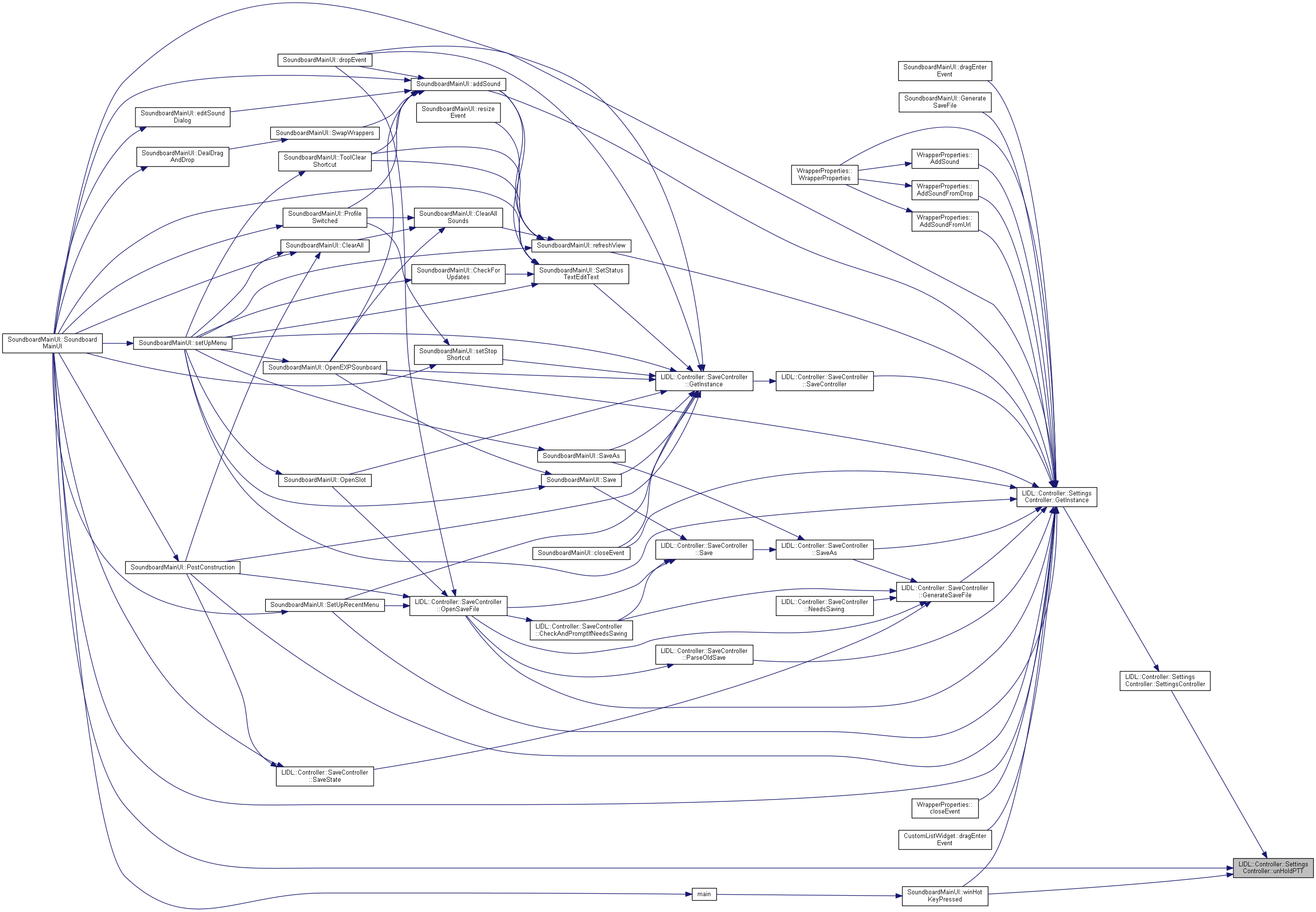
Referenced by WrapperProperties::AddSound(), SoundboardMainUI::addSound(), WrapperProperties::AddSoundFromDrop(), WrapperProperties::AddSoundFromUrl(), WrapperProperties::closeEvent(), SoundboardMainUI::closeEvent(), CustomListWidget::dragEnterEvent(), SoundboardMainUI::dragEnterEvent(), SoundboardMainUI::dropEvent(), LIDL::Controller::SaveController::GenerateSaveFile(), SoundboardMainUI::GenerateSaveFile(), SoundboardMainUI::OpenEXPSounboard(), LIDL::Controller::SaveController::OpenSaveFile(), LIDL::Controller::SaveController::ParseOldSave(), SoundboardMainUI::PostConstruction(), SoundboardMainUI::refreshView(), LIDL::Controller::SaveController::SaveAs(), LIDL::Controller::SaveController::SaveController(), SoundboardMainUI::setUpMenu(), SoundboardMainUI::SetUpRecentMenu(), SoundboardMainUI::SoundboardMainUI(), SoundboardMainUI::winHotKeyPressed(), and WrapperProperties::WrapperProperties().


| QString LIDL::Controller::SettingsController::GetLastOpenedSoundboard | ( | ) | 
GetLastOpenedSoundboard.
TODO: probably add an option to toggle this off
References recentFiles.
| std::deque< QFileInfo > LIDL::Controller::SettingsController::GetRecentFiles | ( | ) | 
| int LIDL::Controller::SettingsController::GetRecentFilesCount | ( | ) | const | 
GetRecentFilesCount.
References recentFileCount.
Referenced by SoundboardMainUI::SetUpRecentMenu().

| LIDL::SHOW_SETTINGS LIDL::Controller::SettingsController::getShowFlags | ( | ) | const | 
| QStringList LIDL::Controller::SettingsController::GetSupportedMimeTypes | ( | ) | const | 
GetSupportedMimeTypes.
Referenced by WrapperProperties::AddSoundFromUrl(), and SoundboardMainUI::dropEvent().

| void LIDL::Controller::SettingsController::holdPTT | ( | int | duration | ) | 
holdPTT
Will hold push to talk key for given duration. If several sounds are played, it will hold it for the longest duration. Interally this uses a timer that will be reset if (new duration > old duration)
| duration | The duration to hold the PTT for | 
References _activePttTimer, _eventProcessing, LIDL::Controller::ProfileController::GetActiveProfile(), LIDL::Controller::ProfileController::GetInstance(), Profile::GetPttScanCode(), and Profile::GetPttVirtualKey().
Referenced by SoundboardMainUI::addSound().


| bool LIDL::Controller::SettingsController::isEditing | ( | ) | const | 
isEditing Is editing basically serves to know whether we should process shortcuts being pressed and play the sound, or not because the user is editing a sound (or in another menu for instance) The boolean will be set in the constructor of the soundwrapper (wrapperproperties) edition window, and unset in the destructor
References _isEditing.
Referenced by SoundboardMainUI::winHotKeyPressed().

| bool LIDL::Controller::SettingsController::IsThisFirstTimeUser | ( | ) | 
IsThisFirstTimeUser.
References fileAlreadyExisted.
| bool LIDL::Controller::SettingsController::OpenSettings | ( | ) | 
OpenSettings.
Used to open the lidlsettings.json file, that contain several stuff such as default locations, default volumes, and recent files. Will probably contain profiles later on :)
References defaultMainVolume, defaultSoundboardFolder, defaultSoundsFolder, defaultVacVolume, dragAndDropSeveralWrappers, fileAlreadyExisted, fileName, recentFileCount, recentFiles, RecentFilesChanged(), and SaveSettings().

      
  | 
  signal | 
      
  | 
  signal | 
RecentFilesChanged Signal is caught by the main UI to changes the Open Recent Menu.
Referenced by addFileToRecent(), OpenSettings(), and SoundboardMainUI::SoundboardMainUI().

| void LIDL::Controller::SettingsController::removeShowFlag | ( | LIDL::SHOW_SETTINGS | removedFlag | ) | 
removeShowFlag Will remove a flag to the list of things to be displayed (stored as flags)
| removedFlag | 
References _showFlags.
Referenced by SoundboardMainUI::setUpMenu().

| void LIDL::Controller::SettingsController::SaveSettings | ( | ) | 
SaveSettings.
Will save settings to lidlsettings.json
References defaultMainVolume, defaultSoundboardFolder, defaultSoundsFolder, defaultVacVolume, dragAndDropSeveralWrappers, fileName, recentFileCount, and recentFiles.
Referenced by SoundboardMainUI::closeEvent(), and OpenSettings().

      
  | 
  slot | 
SetDefaultMainVolume Sets the default main volume inside the controller, to be used when creating wrappers, and saved in the lidlsettings.
References defaultMainVolume.
Referenced by ShowSettingsWindow().

      
  | 
  slot | 
SetDefaultVacVolume Sets the default VAC volume inside the controller, to be used when creating wrappers, and saved in the lidlsettings.
References defaultVacVolume.
Referenced by ShowSettingsWindow().

| void LIDL::Controller::SettingsController::setEditing | ( | bool | newState | ) | 
setEditing Allows shortcut to be dismissed if they are pressed while a user is editing a wrapper (see isEditing())
References _isEditing.
Referenced by WrapperProperties::closeEvent(), and WrapperProperties::WrapperProperties().

      
  | 
  slot | 
References recentFileCount.
Referenced by ShowSettingsWindow().

      
  | 
  signal | 
      
  | 
  slot | 
References buttonBrowseLidl(), buttonBrowseSound(), defaultMainVolume, defaultSoundboardFolder, defaultSoundsFolder, defaultVacVolume, dragAndDropSeveralWrappers, recentFileCount, SetDefaultMainVolume(), SetDefaultVacVolume(), SetRecentFileCount(), ui, and void().

| void LIDL::Controller::SettingsController::unHoldPTT | ( | ) | 
unHoldPTT
Will unhold the push to talk (when using auto hold ptt)
References _activePttTimer, and LIDL::Controller::ProfileController::GetInstance().
Referenced by SettingsController(), SoundboardMainUI::SoundboardMainUI(), and SoundboardMainUI::winHotKeyPressed().


      
  | 
  private | 
Referenced by SettingsController().
      
  | 
  private | 
Referenced by holdPTT(), SettingsController(), and unHoldPTT().
      
  | 
  private | 
Referenced by SettingsController().
      
  | 
  private | 
boolean to be tested in MainUI to know if events (key sequences) should be processed
Referenced by getEventProcessing(), holdPTT(), and SettingsController().
      
  | 
  private | 
Referenced by isEditing(), setEditing(), and SettingsController().
      
  | 
  private | 
      
  | 
  private | 
Referenced by addShowFlag(), checkShowFlags(), getShowFlags(), removeShowFlag(), and SettingsController().
      
  | 
  private | 
Referenced by GetDefaultMainVolume(), OpenSettings(), SaveSettings(), SetDefaultMainVolume(), SettingsController(), and ShowSettingsWindow().
      
  | 
  private | 
Referenced by GetDefaultSoundboardFolder(), OpenSettings(), SaveSettings(), SettingsController(), and ShowSettingsWindow().
      
  | 
  private | 
Referenced by GetDefaultSoundFolder(), OpenSettings(), SaveSettings(), SettingsController(), and ShowSettingsWindow().
      
  | 
  private | 
Referenced by GetDefaultVacVolume(), OpenSettings(), SaveSettings(), SetDefaultVacVolume(), SettingsController(), and ShowSettingsWindow().
      
  | 
  private | 
Boolean holding how drag and drop several files will be handled (several wrapper or one)
Referenced by GetDragAndDropSeveralWrappers(), OpenSettings(), SaveSettings(), SettingsController(), and ShowSettingsWindow().
      
  | 
  private | 
Referenced by IsThisFirstTimeUser(), and OpenSettings().
      
  | 
  private | 
Referenced by OpenSettings(), SaveSettings(), and SettingsController().
      
  | 
  private | 
      
  | 
  private | 
Referenced by GetRecentFilesCount(), OpenSettings(), SaveSettings(), SetRecentFileCount(), SettingsController(), and ShowSettingsWindow().
      
  | 
  private | 
Referenced by addFileToRecent(), GetLastOpenedSoundboard(), GetRecentFiles(), OpenSettings(), and SaveSettings().
      
  | 
  staticprivate | 
      
  | 
  private | 
Referenced by buttonBrowseLidl(), buttonBrowseSound(), and ShowSettingsWindow().